CT433-HSWF50MR TMR Current Sensor Compact Carrier -50A to +50A, 3.3V

CT433-HSWF50MR TMR Current Sensor Compact Carrier -50A to +50A, 3.3V

₹ 1,039.00
Skip to product information
CT433-HSWF50MR TMR Current Sensor Compact Carrier -50A to +50A, 3.3V
1/7

POLOLU

CT433-HSWF50MR TMR Current Sensor Compact Carrier -50A to +50A, 3.3V

Pololu #5313
₹ 1,039.00
Taxes included. Shipping calculated at checkout.
1 left
Visa
Mastercard
American Express
Discover
Google Pay
UPI

Description

We are offering these breakout boards with support from Allegro Microsystems as an easy way to use or evaluate their CT432/CT433 tunneling magnetoresistance (TMR), electrically isolated, high-bandwidth current sensors that are optimized for high dV/dt applications; we therefore recommend careful reading of the applicable CT432 datasheet or CT433 datasheet before using this product. The following list details some of the sensors’ key features:

  • CT432/CT433 sensors use Allegro’s patented XtremeSense™ TMR (tunneling magnetoresistance) technology for high accuracy, high bandwidth, electrically isolated current measurements.
  • Sensor can be inserted anywhere along the current path and be used in applications that require electrical isolation.
  • 1 mΩ primary current path resistance in the sensor IC, and the PCB is made with 2-layer (compact versions under 50A), 4-layer (compact versions 50A and up), or 6-layer (large versions) 2-oz copper, so very little power is lost in the module.
  • TMR sensing rejects common-mode fields, so the orientation of the sensor relative to uniform external magnetic fields (e.g. the Earth’s magnetic field) has less effect on the measurement.
  • Optimized for high dV/dt applications, allowing the sensor to be used in switching applications.
  • High-bandwidth 1 MHz analog output voltage proportional to AC or DC currents.
  • Typical 300 ns response time.
  • Output is not ratiometric (i.e. the zero point and sensitivity are independent of the actual supply voltage), which provides immunity from noisy supplies.
  • Optional overcurrent fault output indicates when the current magnitude exceeds 110% of the maximum linear sensing range.
  • Operating temperature range of -40°C to 125°C.
  • Carrier boards, available in compact and large sizes, offer a variety of ways to insert it into the current path along with 0.1″-pitch (breadboard-compatible) power, ground, and output pins.
  • 3.3V (CT433) and 5V (CT432) versions available.

The connection points are labeled on the silkscreen, which is on the bottom side of the compact versions and on both sides of the large versions. The bottom silkscreen also shows the direction that is interpreted as positive current flow via the +i arrow.

The following table lists the available CT432/CT433 carrier options:

  Pololu
Item #
Part Prefix Supply Voltage
(V)
Part Suffix Current
Range
Sensitivity
(mV/A)
Zero Point PCB
Details
Price
 
 


Compact Carrier
(0.8″×1.1″)
#5310 CT433 3.0 to 3.6
(3.3 nominal)
20MR Bidirectional ±20 A 50 1.65 V 2 layers,
2-oz copper
$8.95
#5311 30MR ±30 A 33.3
#5313 50MR ±50 A 20 4 layers,
2-oz copper
$9.95
#5315 70MR ±70 A 14.3
#5316 20DR Unidirectional 0-20 A 100 0.65 V 2 layers,
2-oz copper
$8.95
#5317 30DR 0-30 A 66.7
#5318 50DR 0-50 A 40 4 layers,
2-oz copper
$9.95
#5319 65DR 0-65 A 30.8
#5300 CT432 4.75 to 5.5
(5 nominal)
20MR Bidirectional ±20 A 100 2.5 V 2 layers,
2-oz copper
$8.95
#5301 30MR ±30 A 66.7
#5302 50MR ±50 A 40 4 layers,
2-oz copper
$9.95
#5303 65MR ±65 A 30.8
#5304 20DR Unidirectional 0-20 A 200 0.5 V 2 layers,
2-oz copper
$8.95
#5305 30DR 0-30 A 133.3
#5306 50DR 0-50 A 80 4 layers,
2-oz copper
$9.95
#5308 70DR 0-70 A 57.1
 
 


Large Carrier
(1.4″×1.2″)
#5333 CT433 3.0 to 3.6
(3.3 nominal)
50MR Bidirectional ±50 A 20 1.65 V 6 layers,
2-oz copper
$12.95
#5335 70MR ±70 A 14.3
#5338 50DR Unidirectional 0-50 A 40 0.65 V
#5339 65DR 0-65 A 30.8
#5322 CT432 4.75 to 5.5
(5 nominal)
50MR Bidirectional ±50 A 40 2.5 V
#5323 65MR ±65 A 30.8
#5326 50DR Unidirectional 0-50 A 80 0.5 V
#5328 70DR 0-70 A 57.1

Alternatives available with variations in these parameter(s): current range Select variant…

Details for item #5313

CT433-HSWF50MR TMR Current Sensor Compact Carrier -50A to +50A, 3.3V, top view.

Bottom view of the CT432/CT433 TMR Current Sensor Compact Carrier, 4-layer PCB (cs07b).

This compact carrier features the CT433-HSWF50MR, which is intended for nominal 3.3 V operation and is designed for bidirectional input current from -50 A to +50 A. This version can be visually distinguished from the other versions by the part number printed on the sensor IC, as shown in the left picture above (the bottom silkscreen also has a blank white box that can be used for adding customized identifying markings).

Part Prefix Part Suffix Range Supply Voltage Sensitivity Zero Point Size PCB layers
CT433 50MR ±50 A (bidirectional) 3.0 V to 3.6 V 20 mV/A 1.65 V 0.8″×1.1″ 4

larger carrier with a 6-layer PCB is also available for this sensor IC with room for larger connectors and thicker wires for the high-current path, offering different ways to use or evaluate this current sensor.

Using the sensor

 

 

This sensor has five required connections: the input current (IP+ and IP-), logic power (VCC and GND), and the sensor output (VOUT).

The sensor requires a supply voltage of 3.0 V to 3.6 V to be connected across the VCC and GND pads, which are labeled on the bottom silkscreen. The sensor outputs an analog voltage on VOUT that is centered at 1.65 V and changes by 20 mV per amp of input current, with positive current increasing the output voltage and negative current decreasing the output voltage:

VOUT=1.65V+0.02VAIPVOUT=1.65V+0.02VA⋅IP

IP=VOUT1.65V0.02VA=(VOUT1.65V)50AVIP=VOUT–1.65V0.02VA=(VOUT–1.65V)⋅50AV

The output is not ratiometric, so the zero point and sensitivity are independent of the actual supply voltage.

The optional FLT pin is normally at VCC and is pulled low when the IP current magnitude exceeds 110% of the maximum sensing range. This pin only asserts while the fault condition is present (it is not latched).

Note: The datasheet warns that using the FLT (TEST) pin as a fault output rather than grounding it will reduce the sensor’s immunity to high dV/dt events. If you do not need the fault feature, you can externally connect this pin to ground. Alternatively, we have the ability to custom-assemble these boards with this pin grounded (which would also disable the fault feature). If you are interested in customization, please contact us.

Making connections to the board

 

 

You can insert the board into your current path in a variety of ways. For typical high-current applications, you can solder wires directly to the through-holes that best match your wires, or you can use solderless ring terminal connectors. The largest through-holes are big enough for 10 AWG wires or #6 or M3.5 screws, and the second-largest through-holes (and mounting holes) are sized for 14 AWG wires or #2 or M2 screws. Holes with 0.1″, 3.5 mm, and 5 mm spacing are also available as shown in the diagram above for connecting male header pins or terminal blocks, but please note that these connection options are generally not suitable for high currents and could limit the usable range of the sensor. Examples of different kinds of connections are shown in the pictures below.

The FLT, VOUT, VCC, and GND pins work with 0.1″-pitch header pins and are compatible with standard solderless breadboards

Warning: This product is intended for use below 30 V. Working with higher voltages can be extremely dangerous and should only be attempted by qualified individuals with appropriate equipment and experience.

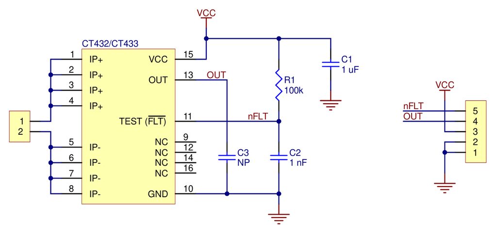
Schematic and dimension diagrams

 

CT432/CT433 TMR Current Sensor Carrier schematic diagram.

 

The dimension diagram is available as a downloadable PDF (436k pdf).

Real-world power dissipation considerations

 

Thermal image of a high-current test of a Pololu current sensor carrier (not necessarily this product).

 

Depending on the version, the CT432 and CT433 can measure up to ±70 A. However, the sensor chip will typically overheat at lower currents. In our tests, we found that our 2-layer CT432/CT433 compact carrier board (cs07a) could conduct about 45 A continuously, and the 4-layer compact carrier board (cs07b) could conduct about 50 A continuously, without reaching the thermal limit for the IC. (Sensors with ranges under 45 A use the cs07a board while sensors with ranges over 45 A use the cs07b board.) Our tests were conducted at approximately 25°C ambient temperature with no forced air flow.

The actual current you can pass through the sensor will depend on how well you can keep it cool. The carrier’s printed circuit board is designed to help with this by drawing heat out of the sensor chip. Solid connections to the current path pins (such as with thick soldered wires or large, tightly-secured lugs) can also help reduce heat build-up in the sensor and carrier board.

Warning: Exceeding temperature or current limits can cause permanent damage to the sensor. If you are measuring an average continuous current greater than 30 A, we strongly recommend that you monitor the sensor’s temperature and look into additional cooling if necessary.

This product can get hot enough to burn you long before the chip overheats. Take care when handling this product and other components connected to it.

Comparison of the Pololu current sensor carriers

We have a variety of current sensors available with different ranges, sensitivities, and features. The table below summarizes our selection of active and preferred options:

 
  ACS711 Current
Sensor Carriers
ACS71240 Current
Sensor Carriers
ACS724 Current
Sensor Carriers
ACS37220
Current Sensor
Compact Carriers
ACS37220
Current Sensor
Large Carriers
ACS37030
Current Sensor
Compact Carriers
ACS37030
Current Sensor
Large Carriers
ACS72981
Current Sensor
Compact Carriers
ACS72981
Current Sensor
Large Carriers
CT432/CT433 TMR
Current Sensor
Compact Carriers
CT432/CT433 TMR
Current Sensor
Large Carriers
Allegro Sensor ACS711KEXT ACS71240 ACS724LLCTR ACS37220 ACS37030 ACS72981xLR CT432/CT433
Sensing technology Hall effect Hall effect Hall effect Hall effect Hall effect + inductive coil Hall effect XtremeSense™ TMR
(tunneling magnetoresistance)
Logic voltage range 3.0–5.5 V 3.3V ver: 3.0–3.6 V
5V ver: 4.5–5.5 V
4.5–5.5 V 3.3V versions: 3.15–3.45 V
5V versions: 4.5–5.5 V
3.0–3.6 V 3.3V versions: 3.0–3.6 V
5V versions: 4.5–5.5 V
3.3V versions: 3.0–3.6 V
5V versions: 4.75–5.5 V
Family current range 15.5–31 A 10–50 A 2.5–50 A 100–200 A 20–65 A 50–200 A 20–70 A
Current range/
sensitivity of individual versions
Bidirectional:(1)
±15.5 A / 90 mV/A
±31 A / 45 mV/A
3.3V Bidirectional:
±10 A / 132 mV/A
±30 A / 44 mV/A
±50 A / 26.4 mV/A

5V Bidirectional:
±10 A / 200 mV/A
±30 A / 66 mV/A
±50 A / 40 mV/A

5V Unidirectional:
0–⁠50 A / 80 mv/A
5V Bidirectional:(2)
±2.5 A / 800 mV/A
±5 A / 400 mV/A
±10 A / 200 mV/A
±20 A / 100 mV/A
±30 A / 66 mV/A
±50 A / 40 mV/A

5V Unidirectional:(2)
0–⁠5 A / 800 mv/A
0–⁠10 A / 400 mv/A
0–⁠20 A / 200 mv/A
0–⁠30 A / 133 mV/A
3.3V Bidirectional:
±100 A / 13.2 mV/A
±150 A / 8.8 mV/A

5V Bidirectional:
±100 A / 20 mV/A
±150 A / 13.3 mV/A
±200 A / 10 mV/A
3.3V Bidirectional:
±100 A / 13.2 mV/A
±150 A / 8.8 mV/A

5V Bidirectional:
±100 A / 20 mV/A
±150 A / 13.3 mV/A
±200 A / 10 mV/A
3.3V Bidirectional:
±20 A / 66 mV/A
±65 A / 20.3 mV/A
3.3V Bidirectional:
±65 A / 20.3 mV/A
3.3V Bidirectional:(1)
±50 A / 26.4 mV/A
±100 A / 13.2 mV/A
±150 A / 8.8 mV/A
±200 A / 6.6 mV/A

3.3V Unidirectional:(1)
0–⁠50 A / 52.8 mv/A
0–⁠100 A / 26.4 mv/A
0–⁠150 A / 17.6 mv/A
0–⁠200 A / 13.2 mv/A

5V Bidirectional:(2)
±50 A / 40 mV/A
±100 A / 20 mV/A
±150 A / 13.3 mV/A
±200 A / 10 mV/A

5V Unidirectional:(2)
0–⁠100 A / 40 mv/A
0–⁠150 A / 26.7 mv/A
3.3V Bidirectional:(1)
±50 A / 26.4 mV/A
±100 A / 13.2 mV/A
±150 A / 8.8 mV/A
±200 A / 6.6 mV/A

3.3V Unidirectional:(1)
0–⁠50 A / 52.8 mv/A
0–⁠100 A / 26.4 mv/A
0–⁠150 A / 17.6 mv/A
0–⁠200 A / 13.2 mv/A

5V Bidirectional:(2)
±50 A / 40 mV/A
±100 A / 20 mV/A
±150 A / 13.3 mV/A
±200 A / 10 mV/A

5V Unidirectional:(2)
0–⁠100 A / 40 mv/A
0–⁠150 A / 26.7 mv/A
3.3V Bidirectional:
±20 A / 50 mV/A
±30 A / 33.3 mV/A
±50 A / 20 mV/A
±70 A / 14.3 mV/A

3.3V Unidirectional:
0–⁠20 A / 100 mv/A
0–⁠30 A / 66.7 mv/A
0–⁠50 A / 40 mv/A
0–⁠65 A / 30.8 mv/A

5V Bidirectional:
±20 A / 100 mV/A
±30 A / 66.7 mV/A
±50 A / 40 mV/A
±65 A / 30.8 mV/A

5V Unidirectional:
0–⁠20 A / 200 mv/A
0–⁠30 A / 133.3 mv/A
0–⁠50 A / 80 mv/A
0–⁠70 A / 57.1 mv/A
3.3V Bidirectional:
±50 A / 20 mV/A
±70 A / 14.3 mV/A

3.3V Unidirectional:
0–⁠50 A / 40 mv/A
0–⁠65 A / 30.8 mv/A

5V Bidirectional:
±50 A / 40 mV/A
±65 A / 30.8 mV/A

5V Unidirectional:
0–⁠50 A / 80 mv/A
0–⁠70 A / 57.1 mv/A
IC current path resistance 0.6 mΩ 0.6 mΩ 0.6 mΩ 0.1 mΩ 0.7 mΩ 0.2 mΩ 1 mΩ
PCB 2 layers,
2-oz copper
2 layers,
2-oz copper
2 layers,
2- or 4-oz copper(4)
2 layers,
2-oz copper
6 layers,
2-oz copper
2 layers,
2-oz copper
6 layers,
2-oz copper
6 layers,
2-oz copper
6 layers,
2-oz copper
2 or 4 layers(5),
2-oz copper
6 layers,
2-oz copper
Max bandwidth 100 kHz 120 kHz 120 kHz(3) 150 kHz 5 MHz 250 kHz 1 MHz
Size 0.7″ × 0.8″ 0.7″ × 0.8″ 0.7″ × 0.8″ 0.7″ × 0.8″ 1.4″ × 1.2″ 0.7″ × 0.8″ 1.4″ × 1.2″ 0.7″ × 0.8″ 1.4″ × 1.2″ 0.8″ × 1.1″ 1.4″ × 1.2″
Overcurrent
fault output
       User-configurable threshold    
Common-mode field rejection              
Nonratiometric output              
1-piece price $3.49 $3.95 $6.95 – $7.49 $4.95 $7.95 $7.95 $10.95 $9.95 $12.95 $8.95 $12.95

(1) Sensitivity when Vcc = 3.3 V; actual sensitivity is ratiometric (i.e. it is proportional to Vcc).
(2) Sensitivity when Vcc = 5 V; actual sensitivity is ratiometric (i.e. it is proportional to Vcc).
(3) Bandwidth can be reduced by adding a filter capacitor.
(4) 50A version uses 4-oz copper PCB; all other versions use 2-oz copper.
(5) 50A and higher versions use a 4-layer PCB; all other versions use a 2-layer PCB.

You can also use the following selection box to see all these options sorted by current range:

Alternatives available with variations in these parameter(s): current range Select variant…


You may also like