A5984 Stepper Motor Driver Carrier, Adjustable Current, Blue Edition

A5984 Stepper Motor Driver Carrier, Adjustable Current, Blue Edition

₹ 409.00
Skip to product information
A5984 Stepper Motor Driver Carrier, Adjustable Current, Blue Edition
1/9

POLOLU

A5984 Stepper Motor Driver Carrier, Adjustable Current, Blue Edition

Pololu #5340
₹ 409.00
Taxes included. Shipping calculated at checkout.
1 left
Visa
Mastercard
American Express
Discover
Google Pay
UPI

Description

We are offering these carrier boards with support from Allegro Microsystems as an easy way to control bipolar stepper motors using their A5984 DMOS Microstepping Driver with Translator and Overcurrent Protection; we therefore recommend careful reading of the A5984 datasheet before using this product.

Features

  • 8 V to 40 V supply voltage range (note: these are not recommended for use with 36V batteries, which can be well above nominal when fully charged)
  • Versions available with adjustable and fixed current limits (see the table below)
  • Simple step and direction control interface
  • Eight different step resolutions: full-step with 100% current, modified full-step (71% current), 1/2-step with 100% current, modified 1/2-step (circular), 1/4-step, 1/8-step, 1/16-step, 1/32-step
  • Adjustable and fixed current limit options let you choose an appropriate maximum current output, which lets you use voltages above your stepper motor’s rated voltage to achieve higher step rates
  • Adaptive Percent Fast Decay (APFD) current control algorithm, also known as QuietStep, automatically adjusts the amount of fast decay to optimize the motor current waveform
  • Over-temperature thermal shutdown, over-current protection, and under-voltage lockout
  • 2 oz copper PCB for improved heat dissipation; 2-layer (green PCB) and 4-layer (blue PCB) options available
  • Exposed solderable ground pad below the driver IC on the bottom of the PCB
  • Module size, pinout, and interface match those of our A4988 stepper motor driver carriers in most respects

Available versions

There are several different versions of A5984 carriers, and the following comparison table shows their key differences:

 
Adjustable Current,
Blue Edition

Adjustable Current

Fixed 1.5A@5V / 1A@3.3V,
Blue Edition

Fixed 1A@5V / 660mA@3.3V,
Blue Edition

Fixed 750mA@5V / 500mA@3.3V

Fixed 500A@5V / 330mA@3.3V
Current limit
(VDD = 5 V):
adjustable
(potentiometer)

1.2 A max continuous
2 A peak*
adjustable
(potentiometer)

1 A max continuous
2 A peak*
1.5 A* 1 A 750 mA 500 mA
Current limit
(VDD = 3.3 V):
1 A 660 mA 500 mA 330 mA
Available versions:
PCB layers: 4 2 4 4 2 2
Price without header pins: $3.97 $3.75 $3.75 $3.75 $3.49 $3.49
Price w/headers soldered: $4.97 $4.75 $4.75 $4.75 $4.49 $4.49
* This current exceeds what the module can deliver continuously and is only achievable for short durations or with sufficient additional cooling.

This product ships with all surface-mount components—including the A5984 driver IC—installed as shown in the product picture.

We also have a variety of other stepper motor driver options in this same form factor with different operating profiles and features.

We manufacture these boards in-house at our Las Vegas facility, which gives us the flexibility to make these drivers with customized fixed current limits for volume applications. If you are interested in customization, please contact us.

Details for item #5340

A5984 Stepper Motor Driver Carrier, Adjustable Current, Blue Edition.

A5984 Stepper Motor Driver Carrier, Adjustable Current, Blue Edition, top view.

A5984 Stepper Motor Driver Carrier, Blue Edition, bottom view.

This product is the adjustable current, Blue Edition A5984 carrier, which has a potentiometer for setting the current limit and a four-layer PCB for improved thermal performance, allowing it to deliver up to approximately 1.2 A continuous per phase without a heat sink or forced air flow (2 A peak). This version does not have header pins soldered or included; 0.1″ headers are available separately, as is a version of this driver with header pins already soldered.

Using the driver

 

Minimal wiring diagram for connecting a microcontroller to an A5984 Stepper Motor Driver Carrier, Adjustable Current, Blue Edition.

 

Power connections

The driver requires a motor supply voltage of 8 V to 40 V (absolute max) to be connected across VMOT and GND. This supply should be capable of delivering the expected stepper motor current.

Motor connections

Four, six, and eight-wire stepper motors can be driven by the A5984 if they are properly connected; a FAQ answer explains the proper wirings in detail.

Warning: Connecting or disconnecting a stepper motor while the driver is powered can destroy the driver. (More generally, rewiring anything while it is powered is asking for trouble.)

Step (and microstep) size

Stepper motors typically have a step size specification (e.g. 1.8° or 200 steps per revolution), which applies to full steps. A microstepping driver such as the A5984 allows higher resolutions by allowing intermediate step locations, which are achieved by energizing the coils with intermediate current levels. For instance, driving a motor in quarter-step mode will give the 200-step-per-revolution motor 800 microsteps per revolution by using four different current levels.

The resolution (step size) selector inputs (MS1, MS2, and MS3) enable selection from the eight step resolutions according to the table below. The driver defaults to full step with 100% current. For the microstep modes to function correctly, the current limit must be set low enough (see below) so that current limiting gets engaged. Otherwise, the intermediate current levels will not be correctly maintained, and the motor will skip microsteps.

MS3 MS2 MS1 Microstep Resolution
Low Low Low Full step with 100% current
Low Low High Half step with 100% current (also called non-circular half step)
Low High Low 1/16 step
Low High High 1/32 step
High Low Low Modified full step (71% current)
High Low High Modified half step (circular)
High High Low 1/4 step
High High High 1/8 step

Control inputs and status outputs

The rising edge of each pulse to the STEP input corresponds to one microstep of the stepper motor in the direction selected by the DIR pin. Note that the STEP and DIR pins are not pulled to any particular voltage internally, so you should not leave either of these pins floating in your application. If you just want rotation in a single direction, you can tie DIR directly to VDD or GND.

The chip has thee different inputs for controlling its power states: RESETSLEEP, and ENABLE. The RESET pin (RST) is floating by default; this pin must be high to enable the driver (it can be connected to the adjacent SLEEP pin or directly to a logic “high” voltage between 2 V and 5.5 V, or it can be dynamically controlled from a digital output of an MCU). The default state of the SLEEP (SLP) and ENABLE (EN) pins is to enable the driver (the carrier board pulls SLEEP up to VDD and pulls ENABLE down to GND). See the datasheet for more details.

The A5984 also features an open-drain FAULT (nFAULT) output that drives low whenever the driver detects an over-current fault. The carrier board pulls this pin up to VDD, so no external pull-up is necessary on the FAULT pin. Bringing RESET or SLEEP low clears a latched fault.

Current limiting

To achieve high step rates, the motor supply is typically higher than would be permissible without active current limiting. For instance, a typical stepper motor might have a maximum current rating of 1 A with a 5 Ω coil resistance, which would indicate a maximum motor supply of 5 V. Using such a motor with 9 V would allow higher step rates, but the current must actively be limited to under 1 A to prevent damage to the motor.

 

 

The A5984 supports such active current limiting, and the trimmer potentiometer on the board can be used to set the current limit. You will typically want to set the driver’s current limit to be at or below the current rating of your stepper motor. One way to set the current limit is to put the driver into full-step 100% current mode and to measure the current running through a single motor coil without clocking the STEP input.

Another way to set the current limit is to measure the VREF (REF) voltage and calculate the resulting current limit. The VREF pin voltage is accessible via a small hole that is circled on the bottom silkscreen of the circuit board, as shown in the picture on the right. The current limit in amps relates to the reference voltage in volts as follows:

Current Limit=VREF1.25Current Limit=VREF⋅1.25

or, rearranged to solve for VREF:

VREF=Current Limit1.25VREF=Current Limit1.25

So, the current limit in amps (A) is equal to VREF in volts (V) multiplied by 1.25, and if you have a stepper motor rated for 1 A, for example, you can set the current limit to about 1 A by setting the reference voltage to about 0.8 V.

Please note that VREF is a function of the logic voltage, VDD, which supplies the potentiometer circuit used to set the driver’s current limit, so you will need to adjust the current limit again if you ever change VDD. The maximum current limit setting possible with the on-board potentiometer is also proportional to VDD. With a VDD of 3.3 V, the maximum settable current limit is typically about 2 A; lower VDD voltages will reduce the maximum settable current limit correspondingly.

Note: The coil current can be very different from the power supply current, so you should not use the current measured at the power supply to set the current limit. The appropriate place to put your current meter is in series with one of your stepper motor coils. If the driver is in full-step 100% current or full-step 71% current modes, both coils will always be on and limited to 100% or 71% of the current limit setting, respectively. If your driver is in one of the microstepping modes, the current through the coils will change with each step, ranging from 0% to 100% of the set limit. See the A5984 datasheet for more information.

 

 

Power dissipation considerations

The A5984 carrier has a maximum current rating of 2 A per coil, but the actual current you can deliver depends on how well you can keep the IC cool. The carrier’s printed circuit board is designed to draw heat out of the IC, but to supply more than approximately 1.2 A per coil, a heat sink or other cooling method is required.

This product can get hot enough to burn you long before the chip overheats. Take care when handling this product and other components connected to it.

Please note that measuring the current draw at the power supply will generally not provide an accurate measure of the coil current. Since the input voltage to the driver can be significantly higher than the coil voltage, the measured current on the power supply can be quite a bit lower than the coil current (the driver and coil basically act like a switching step-down power supply). Also, if the supply voltage is very high compared to what the motor needs to achieve the set current, the duty cycle will be very low, which also leads to significant differences between average and RMS currents. Additionally, please note that the coil current is a function of the set current limit, but it does not necessarily equal the current limit setting as the actual current through each coil changes with each microstep.

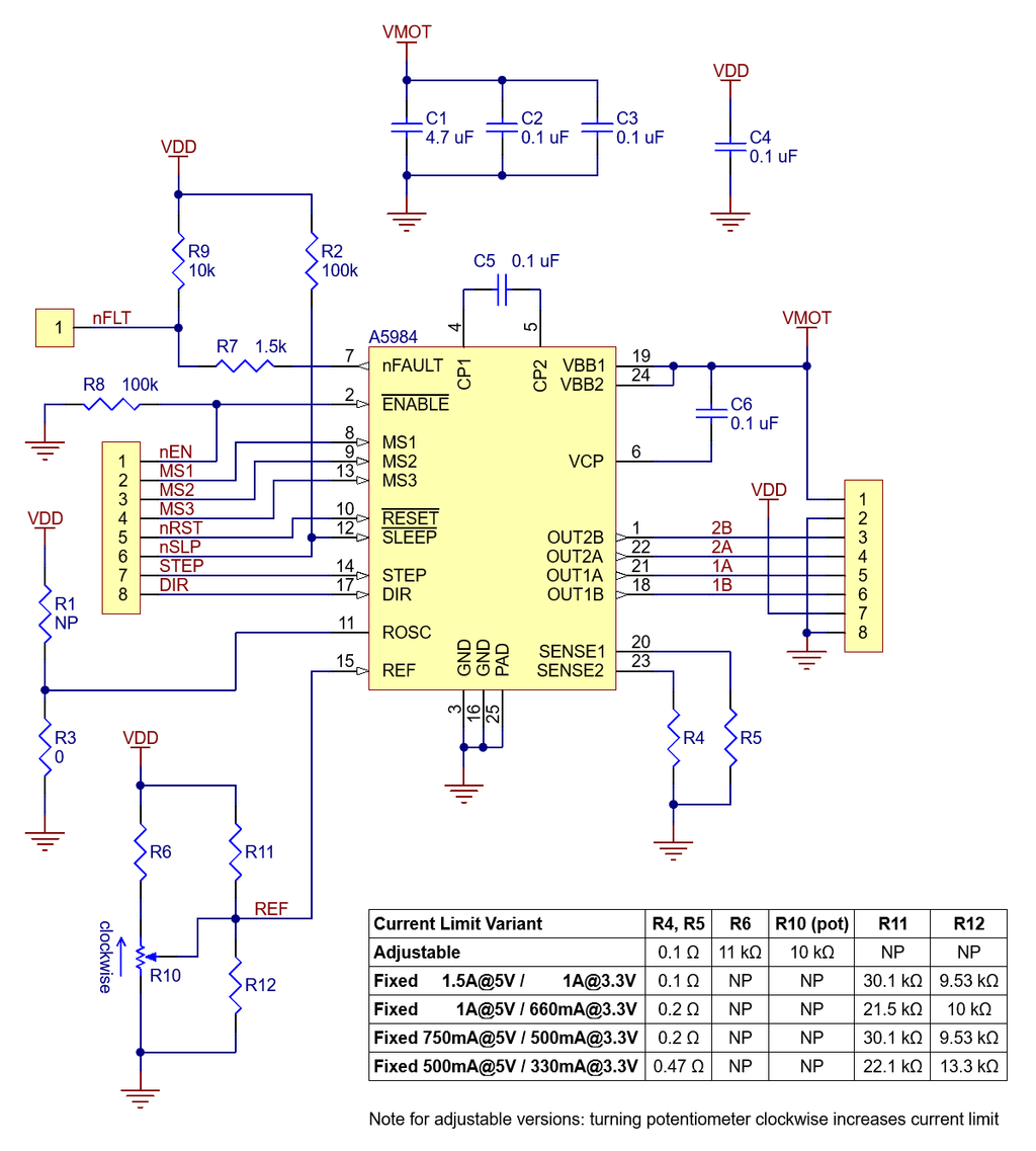
Schematic and dimension diagrams

 

Schematic diagram of the A5984 Stepper Motor Driver Carrier.

 

The dimension diagram is available as a downloadable PDF (500k pdf).

Key differences between the A5984 and A4988

The A5984 carrier was designed to be as similar to our A4988 stepper motor driver carriers as possible, and it can be used as a drop-in replacement for the A4988 carrier in many applications because it shares the same size, pinout, and general control interface. There are a few differences between the two modules that should be noted, however:

A5984 Stepper Motor Driver Carrier, Adjustable Current, Blue Edition, top view.

A4988 stepper motor driver carrier, Black Edition (shown with original green 50 mΩ current sense resistors).

  • The A5984 has one extra pin (FAULT) located on the top edge of the board. Installing a header pin in this location could prevent the carrier from fitting into sockets or boards designed for the A4988.
  • The current limit potentiometer is in a different location on the adjustable versions of the A5984 carrier.
  • The A5984 carrier is additionally available in several versions with fixed current limits.
  • The A5984 carriers use higher-resistance current sense resistors for improved microstepping performance.
  • The relationship between the current limit setting and the reference pin voltage is different.
  • The A5984 offers several microstep modes that the A4988 does not, and the step selection table differs between the A5984 and A4988. The default microstepping mode on the A5984 carrier is full-step with 100% current while the default microstepping mode on the A4988 carrier is full-step with 71% current.
  • The A5984 carrier is configured to use adaptive decay rather than mixed decay like our A4988 carriers.
  • The A5984 has a higher maximum supply voltage than the A4988 (40 V vs 35 V).

You may also like